博物馆承载着人类文明发展史
是一个城市乃至一个国家的文化符号
不过博物馆里的文物、展览
以及博物馆本身
还是有许多让人好奇的地方
今天我们就来了解一个
关于博物馆的“冷知识”
为什么博物馆的灯光那么暗?
.jpg)
是一个城市乃至一个国家的文化符号
不过博物馆里的文物、展览
以及博物馆本身
还是有许多让人好奇的地方
今天我们就来了解一个
关于博物馆的“冷知识”
为什么博物馆的灯光那么暗?
.jpg)
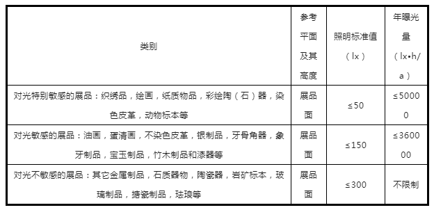
首先,自然光中的紫外线、人工照明的光辐射都会造成文物中的有机物老化。书画、古籍、拓片、纺织品、漆木器等有机文物对光线尤为敏感。在光辐射的作用下,容易发生光化学作用,导致藏品褪色、泛黄、变色、酥脆、断裂……总之,会出现各种各样的问题,所以在博物馆灯光设计的时候要满足“文物保护”的灯光标准。
根据《博物馆照明设计规范 GB/T23863-2009》与《建筑照明设计标准 GB50034-2013》的相关要求,规定文物表面的照度及年曝光量不能超过规定值。
根据《博物馆照明设计规范 GB/T23863-2009》与《建筑照明设计标准 GB50034-2013》的相关要求,规定文物表面的照度及年曝光量不能超过规定值。

其次,通过光线明暗的对比,文物更加突出,观众能够更加直观、更加清晰得看到文物上的小细节;另一方面,人在光线不足的环境下,人们注意力更集中。将灯光的亮度降低,可以使人静下来,保持平和的心境,接受知识,认真观赏,营造观众接受知识和欣赏文物的适宜环境。
秘色瓷在不同光照下的呈现效果
特别是有些文物在不同的光照环境下,会显示出不同的状态。比如秘色瓷在不同的灯光环境下,展现的状态是不一样的。